
먼저, 블록체인(Not 이더리움)을 한 문장으로 정의하자면 아래와 같습니다.
“암호학적으로 안전하고, 모두에게 공유되는 상태값을 가지며 상태의 전환이 가능한 싱글톤 머신”
상기의 문장을 크게 3가지 구성요소로 나누어 다시 살펴보도록 합시다.
i) 암호학적으로 안전하다.
깨어지기 매우 힘든 복잡한 수학적 알고리즘에 의해서, 암호화폐가 안전하게 생성되고 전송되며 보관된다는 것을 의미합니다. 즉, 블록체인 상에서 가짜 트랜잭션을 생성하거나 트랜잭션을 삭제하는 행위가 거의 불가능합니다.
ii) 상태 전환이 가능한 싱글톤 머신
특정 머신 안에서 공식적으로 인정되는 단일 개체가 해당 시스템 내에서 생성되는 모든 트랜잭션에 대해 책임을 갖는다는 것을 의미한다. 즉, 해당 머신에 기록되는 상태값에는 모든 사람이 신뢰할 수 있는 하나의 글로벌 신뢰가 존재합니다.
iii) 공유되는 상태값(state)
해당 머신에 저장되는 상태값이 모든 사람에게 공개되고 공유됨을 말합니다. 이더리움 역시 이와 같은 블록체인의 특성을 실행합니다. 이더리움에서 수많은 state value를 저장할 때에는 level DB를 사용합니다. (key, value 쌍을 저장하는 NoSQL DB)
LevelDB 간단한 소개 from 종빈 오
이더리움 블록체인 기본 개념
이더리움 블록체인은 본질적으로 트랜잭션에 기반한 상태 기계(State Machine)입니다.
컴퓨터 과학에서 상태 기계란 어떤 일련의 정보를 읽은 후, 이러한 정보들을 바탕으로 새로운 상태(State)로 이동시키는 어떤 시스템을 의미함. (S0 => S1)

이더리움 상태 기계는 소위 제네시스(Genesis)라고 불리는 최초의 상태에서 출발하는데요. 제네시스는 네트워크 상에서 단 1개의 트랜잭션도 발생하지 않은 상태를 말합니다. 제네시스 블록은 요한복음에 나오는 구절인 “태초에 말씀이 계시니라” 의 뉘앙스와 비슷한데요. 블록체인에서도 제네시스 블록이란 특정 블록체인의 맨 처음이라고 생각하면 될 듯 합니다.

이더리움의 상태는 수백만의 트랜잭션들로 이루어져 있는데, 이는 블록 단위로 묶여 구분된다. 특정 블록은 일련의 트랜잭션들을 포함하고, 각각의 블록들은 이전 블록과 연결되어 있다.

제네시스 블록을 제외한 모든 블록은 바로 앞 넘버 블록과 연결되어 있습니다.
특정 상태(S)로부터 다음의 상태(S’)로 넘어가기 위해서는 "반드시 해당 트랜잭션이 유효(valid)한 트랜잭션이어야만" 한다. (특정 TX의 유효성을 검증하는 과정이 블록체인이 구동되는 원리라고 봐도 무방할듯)
만약 특정 트랜잭션이 유효하다면, 채굴이라고 불리는 증명 과정으로 넘어갑니다.
채굴은 노드들의 집단이 그들의 컴퓨팅 자원을 소비하여 유효한 트랜잭션들의 블록을 생성하는 것을 의미한다. 즉, 채굴이 된 TX라는 것은 곧 해당 TX는 유효한 트랜잭션임을 논리적으로 의미함. 트랜잭션이 쌓이자마자 무작정 채굴하는게 아니고, 특정 트랜잭션들이 "유효해야" 채굴을 시작함.
정리 ) S’로 상태가 변환된다는 것은 상태 기계의 최신 상태인 S가 기록된 시점에서 새로운 트랜잭션이 요청되었다는 것이다.
블록체인에서는 특정 트랜잭션의 유효성을 검증한 후, 새로운 블록을 만들어서(=채굴, mining) 해당 블록 안에 새로운 트랜잭션을 기록한다. 그리고 상태는 S’로 변경된다. 유효하지 않은 트랜잭션은 블록에 담기지 않는다.
Q. 특정 트랜잭션의 유효성이란 ?
이더리움 네트워크에서는 누구든지 채굴자 노드가 되어 블록을 생성하고 입증하는 시도를 할 수 있다. 그리고 이러한 채굴 작업은 채굴을 시도하는 모든 노드에서 동시에 이루어진다.
그리고 각각의 채굴자들은 블록체인에 블록을 제출할 때, 해당 블록이 유효하다는 수학적 증거를 제시해야 한다. 만약 그 증거가 존재한다면, 해당 블록은 반드시 유효하며 이 증거는 일종의 보증서 역할을 한다.
또한 특정 채굴자가 채굴한 블록을 기존 블록체인에 연결시키려면, 해당 채굴자는 반드시 다른 경쟁 채굴자보다 빠르게 자신이 찾은 블록의 유효성을 증명해야 한다. 이렇게 채굴자가 수학적 증거를 제공함으로써 각 블록의 유효성을 증명하는 과정을 작업 증명(PoW : Proof-of-Work)이라고 부른다.
이렇게 새로운 블록을 증명한 채굴자는 자신이 성공시킨 채굴 작업에 대해서 일정한 양의 경제적 보상을 받게된다. 이 때 그 보상이란 무엇일까? 이더리움 블록 체인 내에서는 ETH라고 불리는 디지털 자산을 사용한다. 채굴자가 블록을 입증하면 새로운 ETH가 함께 생성되고, 이를 보상으로 가져간다.
아마 독자분들께서는 다음과 같은 사항들을 궁금해 할 수도 있다.
i) 모든 노드가 단 하나의 유효한 블록체인에 연결되어 있는지의 여부는 어떻게 증명할 수 있을까?
ii) 자신들만의 블록을 생성하기로 결정한 독점 또는 과점적 채굴 집단이 존재하지 않는다고 어떻게 확신할 수 있을까?
앞서 우리는 블록체인을 정의하면서, 블록체인이란 “암호학적으로 안전하고, 모두에게 공유되는 상태값을 가지며 상태 전환이 가능한 싱글톤 머신”이라고 했다.
위 정의를 이해할 수 있다면, 현재 시점에서 유효한 상태 S는 단일의 글로벌 신뢰 지점이라는 것, 그리고 이러한 신뢰는 해당 네트워크에 참여한 모든 사람이 동의해야 가능해진다는 사실을 받아들일 수 있을 것이다.
만약 특정 시점에서 유효한 상태 또는 체인이 여러개라면, 어느 것이 유효한지 파악하기 어렵기 때문에 결국 전체 시스템이 붕괴될 것이다.
예를 들어, 내가 참여하고 있는 블록체인이 연속적으로 이어지는 과정에서 해당 체인의 경로가 3갈래로 분기(fork)되었다고 가정하자. 이 때, 체인 1에는 10 코인을 소유하고, 체인 2에는 20 코인을 소유하며 체인 3에는 40코인을 소유한다면 어떤 체인이 유효한 것인지 결정해야 한다.
즉, 다양한 경로가 생성될 때마다 체인에 분기가 발생하면 시스템을 혼란스럽게 하고 사람들에게 유효(canocial or winning)한 체인을 선택하도록 강요하기 때문에 이를 피하는 것이 좋다. (Fork가 최소화될수록 시스템 안정성 입장에서는 좋다)

이더리움에서도 다른 블록체인처럼 포크가 발생한다. 이 때, 어떤 경로가 가장 유효한지 선택하여 여러 체인들이 생겨나는 것을 방지할 필요가 있다는 것을 앞서 언급했다. 이를 위해서, 이더리움은 GHOST 프로토콜이라는 메커니즘을 사용한다.
GHOST = “Greedy Heaviest Observed Subtree”의 약자이다.
GHOST 프로토콜을 간단히 설명하자면, 가장 많은(Heaviest) 연산이 이루어진 path를 유효한 path로 선택한다는 원칙이다. 이 path를 결정할 수 있는 방법은 가장 최신 블록의 블록 넘버를 사용하는 것이며, 이는 해당 path의 블록들의 총 개수를 나타낸다(제네시스 블록은 세지 않는다). 비트코인의 경우에는 the longest chain rule이라고 해서, 연산량이 아니라 단순히 체인의 높이(길이)를 길게 늘어뜨린 채굴자의 경로가 winning path임.
ex) chain_path(연산량, 길이) => A_path(100,100) vs B_path(50,150) 이라면 비트코인에서는 B가 이기지만 이더리움에서는 A가 이김.
일반적으로, 블록 넘버가 클수록 path는 더 길고 마지막 블록에 도달하기까지 더 많은 채굴 노력이 발생한다. 그렇기 때문에, 가장 큰 블록 넘버를 기준으로 하여 단 1개의 유효한 메인 체인을 선택한다.

지금까지 블록체인이 무엇인지 대략적으로 살펴보았는데, 다음 절부터는 이더리움을 구성하고 있는 중요한 부분들로 구체적으로 살펴보도록 하겠다. 앞으로 우리가 다루게 될 주제는 다음과 같다.
1. Accounts
2. State
3. Gas and Fees
4. Transactions
5. Blocks
6. Transition Execution (EVM)
7. Mining
8. PoW (합의 엔진
한 가지 시작하기 전에 주목하자면, 이더리움 블록체인 내에서 X를 해시(hash)한다는 것의 의미는 이더리움 안에 내장되어 있는 Keccak-256 함수를 사용한다는 것을 기억하도록 하자. 해시 함수의 종류에는 여러가지가 있는데, 비트코인의 경우에는 SHA256을 사용했던 것 같고, 개별 해시 알고리즘마다 성능이나 특징이 다름.
이더리움 Breakdown

앞서 살펴본 내용에서는 블록체인 자체에 대한 정의, 그리고 블록체인의 기본적인 동작 과정을 살펴보자. 이제부터는 총 8가지의 카테고리를 통해, 이더리움 프로토콜만이 갖는 독특한 특징들을 간단히 알아보자.
1. Accounts
이더리움의 상태(State)는 글로벌하게 공유된다. 이 상태라는 것은 어카운트(account)라는 작은 객체들의 집합인데, 특정 어카운트는 메시지 전달 프레임워크를 통해서 다른 어카운트와 상호작용한다.
각 어카운트는 자기 자신에 대한 정보와 20바이트 주소를 가지며 이더리움은 160비트 주소를 통해 개별 어카운트를 식별한다. 이 때, 어카운트에는 두 가지 종류가 있다.

(1) 외부 소유 계정(Externally Owned Account : EOA) : 개인 키로 제어되는 것으로서 코드를 저장할 수 없다.
(2) 계약 계정(Contract Account : CA) : 스마트 컨트랙트 코드(Solidity 등의 언어로 짜여진 스크립트)에 의해 제어되며 특정 CA에 코드를 저장할 수 있다.
EOA vs CA

EOA의 기본적 특성
EOA와 CA의 기본적 차이를 이해하는 것은 매우 중요하다. EOA는 자신 이외의 다른 EOA 또는 CA에 메시지를 보낼 수 있으며, 이를 위해 해당 EOA의 개인키(Private Key)를 사용하여 트랜잭션을 생성하고 서명한다.
두 개의 EOA 사이에서 발생하는 메시지는 단순하게 ETH만을 전송(송금)한다. 그러나, EOA에서 CA로 보내는 메시지는 CA에 저장된 코드를 활성화시키고, 해당 코드에 수반되는 다양한 기능을 활성화시킨다
e.x) 토큰 전송, 내부 저장소에 작성, 새로운 토큰 mint, 계산 수행, 새로운 contract 생성 등
CA의 기본적 특성
EOA와 달리 CA는 스스로 새로운 트랜잭션을 개시할 수 없다. CA는 자신 이외의 CA, 또는 EOA로부터 받은 트랜잭션에 대한 응답으로만 트랜잭션을 실행할 수 있다. 이 부분에 대해서는, 트랜잭션과 메시지 섹션에서 자세히 알아볼 것이다. (특정 컨트랙트에서 또 다른 컨트랙트를 불러오는 것 등)
트랜잭션의 “시작점”을 정리하자면, 이더리움 블록체인의 모든 기능은 항상 “EOA”가 날린 트랜잭션으로부터 시작된다. CA는 어떤 트랜잭션을 '직접' 날리는 계정이 전혀 아니다.

어카운트 구성 요소
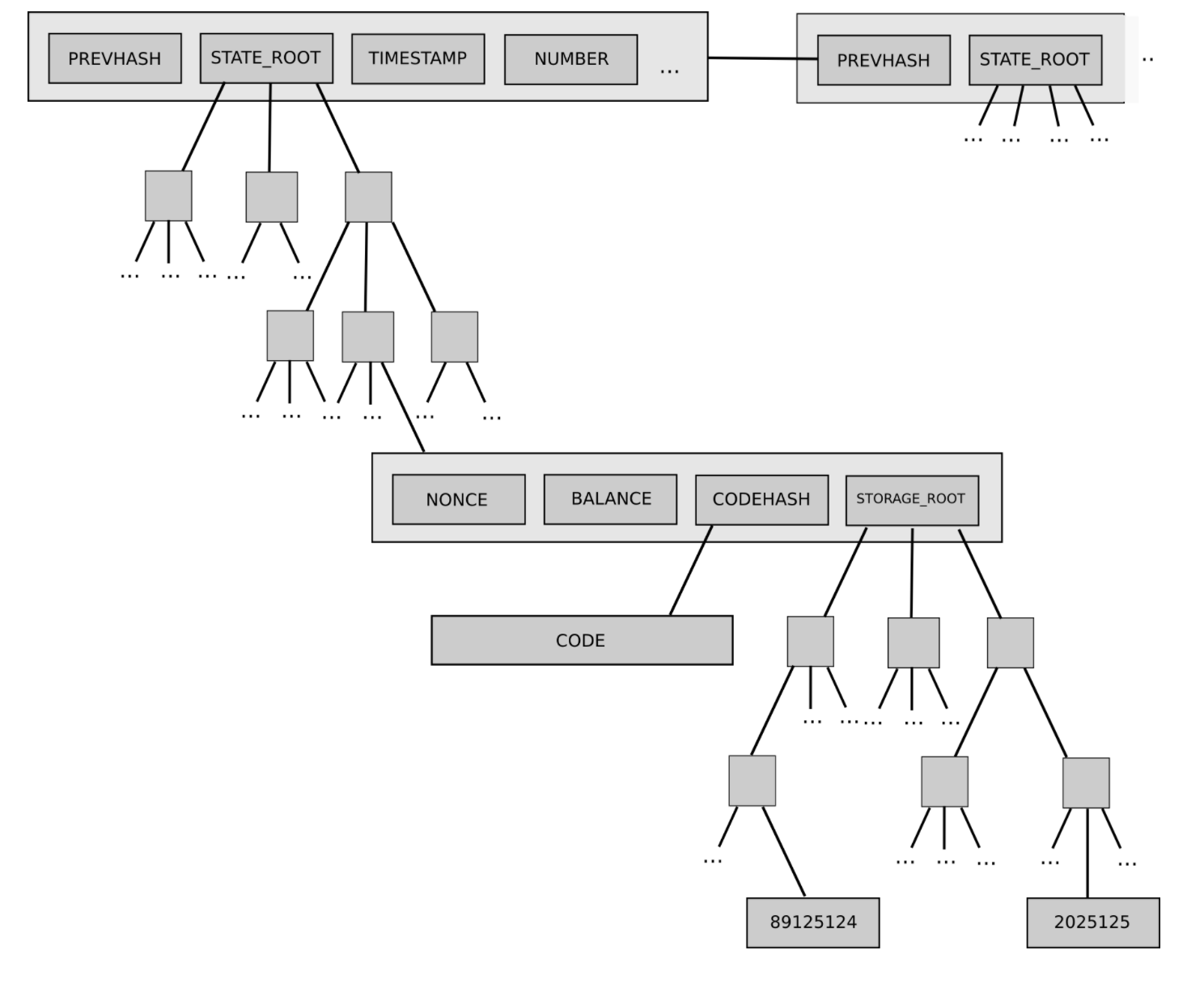
어카운트는 EOA, CA 그 종류를 불문하고 총 4개의 요소로 구성된다.

1) Nonce : EOA의 경우, 이 숫자는 해당 어카운트의 주소로부터 보내진 트랜잭션들의 숫자를 의미한다. CA의 경우, 이 값은 해당 어카운트에 의해 생성된 컨트랙트의 숫자를 의미한다. 두 경우 모두, Nonce는 일종의 카운터 역할을 한다. (블록 헤더에 식별자로 기록되는 Nonce와 다름. 어카운트의 nonce는 숫자 세는 용도)
2) Balance : 해당 어카운트가 소유하고 있는 Wei의 양이다(1 ETH= 10^(-18) Wei, 10^18 Wei = 1 ETH).
3) storageRoot : 머클 패트리샤 트리의 루트 노드를 해시한 값이다. 이 트리는 어카운트에 저장된 요소들의 해시값을 암호화하는데, 초기값은 비어 있다. (머클 패트리샤 트리는 이더리움의 TX를 보관하고 그 유효성을 효과적으로 검증하기 위한 자료 구조)
4) CodeHash : EVM(Ethereum Virtual Machine)에서 실행될 코드의 해시값이다. CA에서는 해당 어카운트에서 실행시킬 코드의 해시값이고, EOA에서는 비어 있는 문자열의 해시값이다 (EOA에는 코드를 저장할 수 없기 때문).
2. State
이더리움의 Global State는 어카운트(EOA, CA)의 주소와 어카운트 간의 (key, value) 맵핑으로 구성된다.
즉, 우리가 지속적으로 이야기하는 ‘상태값’이란 이러한 맵핑의 결과값이며 이는 머클 패트리샤 트리 자료 구조에 저장된다. 이 때, 앞서 살펴본 어카운트의 4가지 구성요소를 모두 포함하여 맵핑이 이루어진다.

바로 위에서, 이더리움의 상태는 머클 패트리샤 트리의 형태로 저장된다고 했는데, 이 때의 머클 패트리샤 트리를 State Trie라고 부름. 이더리움에서 활용되는 머클 패트리샤 트리의 종류에는 크게 3가지가 있고, State Trie가 그 중 1가지입니다.
1) State Trie : 해당 블록을 통해서 변경된 어카운트 정보 저장.
2) Transaction Trie : 현재 블록의 트랜잭션 정보 저장.
3) Receipts Trie : 현재 블록의 receipt(거래 영수증) 정보 저장.
그리고 이더리움 블록체인의 블록 헤더는 위 트리들의 루트 노드, 즉 트리의 가장 상층부에 위치한 마지막 노드의 해시값, 즉 3가지 머클 패트리샤 트리의 Root값(stateRoot, transactionsRoot, receiptsRoot)을 가짐.

머클 트리의 모든 정보를 효과적으로 저장하는 능력은 이더리움에서도 특히 라이트 노드(또는 라이트 클라이언트)라고 불리는 노드에 대해 매우 유용하다. 일반적으로, 이더리움에는 풀 노드와 라이트 노드 총 2가지의 노드가 있다.
풀 노드 vs 라이트 노드
풀 노드는 제네시스 블록부터 현재 블록까지 이어진 블록체인의 전체 데이터를 다운받고, 해당 블록체인에 포함된 모든 트랜잭션을 실행시킨다. 채굴자의 경우, 전형적으로 풀 노드 기능을 수행한다. 다만, 모든 트랜잭션을 실행시킬 필요가 없는 풀 노드도 될 수 있는데, 이 경우에도 블록체인의 전체 데이터를 다운받긴 해야한다.
그러나, 모든 트랜잭션을 실행시킬 필요가 없거나 블록체인 상의 전체 데이터 가운데 과거 데이터를 쿼리만 하려고 한다면 굳이 풀 노드가 되어 전체 체인을 저장할 필요가 없다. 이러한 비효율을 피할 수 있는 노드가 바로 라이트 노드이다.
라이트 노드들은 전체 블록체인을 동기화시키고 모든 트랜잭션을 실행시키는 것 대신, 전체 체인의 "블록 헤더만을" 다운받는다. 특정 트랜잭션을 실행하거나 전체 State 값을 가져오지는 않은 채로 말이다. 블록 헤더에는 앞서 언급한 세 종류의 트리 데이터가 해시값으로 저장되어 있기 때문에 라이트 노드는 트랜잭션, 이벤트, 잔금 등에 대해서 입증 가능한 데이터를 빠르게 주고 받을 수 있다.
이를 이더리움의 머클 패트리샤 트리에 적용시켜보자. 우리는 앞서, State Root, Transaction Root, 그리고 Receipts Root 총 3가지 머클 패트리샤 트리의 루트 해시가 특정 블록의 헤더에 저장된다는 것을 살펴보았다. 이러한 구조를 통해, 이더리움의 상태값 일부를 입증할 때 어떤 노드라고 할 지라도 블록 헤더에 위치한 루트 해시만을 가지고 빠르게 입증할 수 있다. 전체 Global State를 무겁게 저장할 필요없이 말이다.
이러한 증명 과정이 가능한 이유는 머클 트리에 저장된 해시값이 리프 노드로부터 상위 노드들로 바이너리의 형태로 암호화되어 가는 머클 트리의 구조 덕분이다. 만약 악의적 사용자가 머클 트리 최하층(bottom)의 데이터를 가짜 트랜잭션으로 바꾸려는 시도를 한다면, 아래처럼 바로 데이터가 부정합하게 된다.

위 그림과 같이, 이러한 악의적 시도는 상위 depth에 위치하는 노드의 해시값을 변화시키고, 결국 머클 트리의 루트까지 바꾸게 된다. 머클 트리의 이러한 특성을 통해, 특정 데이터의 위변조를 쉽게 감지할 수 있다.
이 때, 위처럼 머클 트리 상의 특정 데이터가 무결하다는 것을 증명하는 절차를 머클 증명(Merkle Proof)이라고 부른다. 쉽게 말해서, 특정 문제에 대해서 쪼개진 정답을 갖고 있는 100명 중에서 한 명이 뻥을 치고 있는데, 이를 100명한테 전수로 물어보는게 아니라 몇 명한테만 물어보고 효율적으로 답을 찾는 과정이라고 보면 된다.
머클 증명
머클 증명은 위에서 설명한 것처럼, 특정 머클 트리에 존재하는 데이터가 올바른 데이터인지 입증하는 절차이다. 머클 증명 절차에는 다음과 같은 값들이 필요하다.
i) 무결성을 증명하려는 데이터와 해당 데이터의 해시값 : 아래 그림에서는 (1)에 해당함
ii) 머클트리의 루트 해시값 : 아래 그림에서는 (2)에 해당함
iii) 머클 경로(Merkle Path) 상의 해시값 : 머클 증명 과정에서 필요한 해시값이 위치하고 있는 트리의 경로를 머클 경로라고 한다. 이 때, 리프 노드에서 루트 노드까지 머클 증명에 필요한 데이터의 해시값들이 필요하다. 아래 그림에서 (3)을 비롯하여 초록색으로 채워진 해시값들이 이에 해당한다.

머클 트리 상에 위치하는 특정 데이터(1), 그리고 해당 데이터의 해시값(hash(data))과 머클 경로의 해시값들을 이용해 루트 노드의 해시값(이하 루트 해시)까지 구할 수 있다. 구해진 루트 해시와 기존에 알고 있던 루트 해시가 서로 같다면 우리가 검증한 데이터는 위변조되지 않은 올바른 데이터임을 입증할 수 있다. 결론적으로, 기존에 알고 있던 루트 해시와 내가 검증 절차를 통해 알아낸 루트 해시를 비교하는 과정이 머클 증명이다.
정리해보면, 머클 트리의 루트 노드의 무결성은 트리에 저장되어 있는 데이터들에 대해서 암호학적으로 의존하게 된다. 따라서 루트 해시는 트리에 저장되어 있는 각 데이터가 안전하고 무결한지 확인할 수 있는 식별자로 사용될 수 있다. 즉, 머클 트리의 암호학적 특성으로 인해서 루트 해시와 리프 노드들의 해시는 서로를 식별할 수 있는 관계에 있다.
3. Gas and Payment
이더리움에서 매우 중요하게 다뤄지는 이슈 중 하나는 트랜잭션 수수료이다. 이더리움에서 특정 트랜잭션의 결과로서 이행되는 모든 컴퓨팅 연산 작업은 트랜잭션 수수료를 발생시킨다. 이 때, 이 수수료의 명칭을 Gas라고 하며 ETH를 화폐 단위로 하여 지불된다.
정확히 말하면 Gas는 EVM에서 특정 트랜잭션에 할당되어 있는 OPCODE를 수행시킴에 있어 필요한 연산량 자체를 의미함. 트랜잭션 수수료는 해당 Gas가 ETH라는 화폐 단위로 변환된 결과값이라고 보는게 맞음. 이와 관련해서는 아래 트랜잭션 수수료 계산 과정에서 더 살펴보도록 하자.
출처 입력
Gas는 특정한 연산에 대해 필요한 수수료를 측정하는데 사용되는 단위이다. Gas price는 가스 당 지불하려고 생각하는 ETH의 양을 의미하고, gwei라는 단위를 사용한다. 이더리움에서 주로 활용되는 화폐 단위는 아래와 같다. 이러한 단위들로 하여금 micro-payment가 가능해짐.
1 ETH = 10^(18) wei
1 Gwei = 10^(9) wei
wei는 ETH의 가장 작은 계산 단위(ETH는 소수점 18자리까지 분할 가능)이며, 1 ETH는 10¹⁸ wei이고, gwei는 10⁹ wei이다.
모든 트랜잭션의 발신자(EOA)는 Gas Limit과 Gas Price를 설정한다. Gas Limit은 트랜잭션을 실행시키면서 지불할 의사가 있는 수수료의 최대치를 의미한다. 이는 Metamask에서 EOA를 만들고 TX를 날려본 사람이라면 바로 무슨 말인지 알 수 있다.
트랜잭션 수수료 계산
예를 들어서, 트랜잭션 발신자가 Gas Limit을 50,000 그리고 Gas Price를 20 Gwei로 설정했다고 하자. 이는 발신자가 해당 트랜잭션을 실행함에 있어 최대 50,000의 Gas Used를 할당하고, 수수료 단가를 20 gwei로 설정했다는 말과 같다.

Gas Limit은 발신자가 지불할 수 있는 "최대의 가스"라는 것을 기억하자. 만약에 이 최대치를 지불하고도 남을 충분한 양의 ether를 그들의 account에 가지고 있다면, 트랜잭션이 원활히 처리될 것이다. 실제로 처리되는 것은 Gas Used이다.
Gas Used에 해당하는 트랜잭션 실행이 끝나고, 사용되지 않은 Gas(Remaining Gas)가 있다면 발신자는 해당 Gas만큼을 기존 비율로 환불받는다. (Gas Limit - Gas Used 만큼 환불됨)

Simple Gas Consumption Abstract (python, py-evm)
// py-evm which is a python Ethereum client written in Python lang. //
The code below is partially pasted from the total computation process. #
# EVM Gas Consumption Process
#
def get_gas_meter(self) -> GasMeter: return GasMeter(self.msg.gas)
def consume_gas(self, amount: int, reason: str) -> None:
return self._gas_meter.consume_gas(amount, reason)
def return_gas(self, amount: int) -> None:
return self._gas_meter.return_gas(amount)
def refund_gas(self, amount: int) -> None:
return self._gas_meter.refund_gas(amount)
def get_gas_refund(self) -> int:
if self.is_error: return 0
else: return self._gas_meter.gas_refunded + sum(c.get_gas_refund() for c in self.children)
def get_gas_used(self) -> int:
if self.should_burn_gas:
return self.msg.gas
else: return max( 0, self.msg.gas - self._gas_meter.gas_remaining, )
def get_gas_remaining(self) -> int:
if self.should_burn_gas:
return 0
else:
발신자가 트랜잭션을 실행하기에 충분한 가스를 제공하지 못할 경우 EVM은 Out of Gas(가스 부족)를 반환하고 해당 트랜잭션은 유효하지 않은 것으로 고려된다. 이 경우에는 트랜잭션 처리가 중단되고 트랜잭션 발생 이전의 State로 되돌아간다. 뿐만 아니라, 어떤 트랜잭션인지, 누구로부터 발신되었는지 등 트랜잭션에 대한 기록도 남지 않는다. 이 때 중요한 점은 가스가 바닥나기 전까지 EVM이 일단 연산을 시행했기 때문에, 실시된 연산에 대해서는 트랜잭션 발신자가 가스를 환불받을 수 없다.

그러면 연산 작업에 사용된 Gas는 정확히 어디로 가는가? 모든 Gas에 대한 트랜잭션 수수료는 블록 채굴자의 어카운트 주소인 beneficiary 주소로 보내진다. 채굴자는 특정 블록을 생성하면서 무거운 컴퓨팅 연산을 수행하고, 블록 및 트랜잭션의 유효성을 입증하는 노력을 했기 때문에 이에 대한 보상으로서 트랜잭션 수수료를 가져가는 것이다.

특정 블록의 채굴자는 해당 블록 내에서 이행된 트랜잭션의 수수료 보상을 얻는다. 실제 연산에 소요되는 가스의 양(Gas Used)과 가스 가격(Gas Price)이 높을수록 트랜잭션에서 채굴자가 얻는 이득이 커지기 때문에, 채굴자는 더 큰 수수료를 얻을 수 있는 트랜잭션을 선택할 것이다.
위와 같은 이유로, 채굴자들은 해당 블록에 포함시킬 트랜잭션들을 자유롭게 선택한다. 어느 정도의 가스 가격을 지불해야 블록 안에 포함시킬지를 트랜잭션 발신자들에게 안내하기 위해서, 채굴자들은 그들이 트랜잭션을 선택함에 있어 최소한 요구하는 가스 가격을 홍보할 선택권 또한 가지고 있다.
트랜잭션 수수료 마켓 내에서, EVM 연산량을 거래한다고 생각하면 마이너는 컴퓨팅 리소스의 공급자이고 트랜잭션 발신자는 수요자라고 볼 수 있음. 위와 같은 상황에서, 마이너는 트랜잭션 수수료에 대한 최소 요구 가격을 주장할 수 있고 트랜잭션 발신자는 최대 지불 용의금액을 설정할 수 있습니다.
Storage를 위한 수수료
가스는 연산 단계에서만 사용되는 것이 아니라 Storage 사용 시에도 지불해야 한다. 저장을 위한 총 수수료는 32바이트 단위에 비례하여 지불된다. Storage는 특정 데이터를 이더리움 블록체인 상에 영원히 저장하는 작업이다. (OPCODE마다 Gas Used가 다르게 지정되어 있고, Storage처럼 무거운 작업일수록 Gas Used가 높아짐)
저장 수수료는 독특한 특징이 있다. 예를 들어, 증가된 Storage는 모든 노드에 대해서 이더리움 State 데이터베이스의 크기를 증가시킨다. 따라서, 특정 어카운트에게는 이더리움에 저장될 데이터의 양을 적게 유지하는 것에 대한 인센티브가 부여된다. 좀 더 알아보면, 새로운 변수를 Storage에 할당할 경우 20,000 Gas가 요구되고, 기존에 저장되어 있는 변수를 변화시키는 경우에는 5,000 Gas가 요구된다. 그리고 Storage를 비우는 것은 기존의 변수값을 0으로 만드는 것으로 동작하는데, 이 경우 0으로 변경하는데 먼저 5,000 Gas가 소모되고, 처음 변수를 할당할 때 요구되었던 20,000 Gas를 돌려 받는다. 따라서 최종적으로는 15,000 Gas를 돌려 받게 된다.
EVM 내에서 이루어지는 Storage 작업은 EVM OPCODE 테이블을 확인했을 때 SSTORE 연산(0x55)에 해당하고, 모든 OPCODE와 이에 따른 Gas 할당량은 아래 테이블에서 확인할 수 있음
EIP-150에서 규정된 이더리움 OPCODE별 Gas Used(연산량)

그렇다면, 수수료의 목적은 ?
이더리움이 동작하는 방식 가운데 한 가지 중요한 점이 있다. P2P 네트워크 상의 노드들에 의해서 실행되는 특정한 연산 작업은 모든 풀 노드에 의해 동시에 효력이 발생해야 한다는 것이다. 이 때, 특정 트랜잭션에 수수료를 부과하는 것은 사용자들이 네트워크에 과부하를 거는 것을 방지하기 위함(DDOS 방지)이라고 할 수 있다.
뿐만 아니라, 이더리움은 튜링 완전한 머신이다. 즉, 이더리움은 어떠한 컴퓨터 알고리즘에 대해서도 동작할 수 있다. 이더리움은 반복문을 허용(=>무한 루프 공격이 가능)하고 있으며, 이로 인해 이더리움은 정지 문제에 취약하다. 동시에, 누구나 어카운트를 만들 수 있다.
만약 트랜잭션 수수료가 없다면, 악의적인 공격자가 무한 루프를 트랜잭션 내부에 실행함으로써 아무런 처벌없이 네트워크를 파괴시키기 쉬울 것이다. 따라서 트랜잭션 수수료는 이러한 악의적 공격으로부터 이더리움 네트워크를 방어하는 역할을 수행한다.
그러나, EVM의 연산 단계에서 지불되는 트랜잭션 수수료는 꽤나 비싸다. 따라서, 이더리움 스마트 컨트랙트는 파일 저장, 이메일, 또는 머신러닝처럼 네트워크에 혼란을 야기하는 복잡한 사용보다는 단순한 비즈니스 로직을 실행하거나, 디지털 서명을 증명하는 등 다른 암호학적 개체를 입증하는 단순 작업을 할 때 사용하는 것이 좋다.
ETHCON에서 IPFS와 관련된 발표를 진행한 한우영 님에 의하면, 이더리움 상에 1GB의 데이터를 기록하려면 약 1억원 가량의 트랜잭션 수수료가 필요하다고 함.
4. 트랜잭션과 메시지
우리는 본 문서의 앞부분에서, 이더리움이 트랜잭션을 기반으로 하는 상태 기계라는 것을 알게 되었다. 즉, 각각의 어카운트(EOA)에서 발생하는 트랜잭션들은 이더리움의 Global State를 바꾼다.
트랜잭션이란 ?
일단, 트랜잭션은 누군가에 의해 암호학적으로 서명된 일종의 지시문이다. 앞서 말했듯이 트랜잭션은 EOA에 의해서만 발생하고, 발생된 트랜잭션들이 정렬된 후에는 블록 단위로 묶여 블록체인에 제출된다. 트랜잭션에는 크게 두 종류가 존재한다.
i) 컨트랙트 생성 : 새로운 이더리움 컨트랙트를 생성하는 트랜잭션
ii) 메시지 호출 (Message Call)
그리고 모든 트랜잭션은 그 종류에 관계없이 다음의 8가지 데이터 필드를 포함한다.
1. nonce : 송신자에 의해 보내진 트랜잭션의 개수
2. gasPrice : 트랜잭션이 실행될 때 발신자가 지불할 의향이 있는 가스의 가격을 Wei로 표현한 값
3. gasLimit : 트랜잭션 발신자가 트랜잭션이 실행될 때 지불할 의사가 있는 가스의 양.
4. to : 트랜잭션 수신자의 주소. 컨트랙트를 생성하는 트랜잭션의 경우, CA의 주소가 존재하지 않기 때문에 empty 값이 사용된다.
5. value : 발신자에서 수신자로 전송되는 wei의 양. 컨트랙트 생성 트랜잭션의 경우, 이 값은 새롭게 생성된 CA에 대해 최초의 잔금 역할을 수행한다.
6. v, r, s : 트랜잭션 발신자를 식별할 서명을 생성할 때 사용되는 변수
7. init (CA에서만 존재) : 새로운 CA를 생성하는데 사용되는 EVM 코드 조각. init은 오직 한번만 수행되고 버려진다. 처음 init이 수행될 때는 account code의 body를 호출하는데, 이는 CA와 관련있는 코드 조각이다.
8. data (메시지 콜에서만 존재) : 메시지 콜의 입력 데이터 (인자들).

우리는 컨트랙트 생성 트랜잭션, 그리고 메시지 호출이라는 두 가지 트랜잭션이 항상 EOA에 의해 개시되고 블록체인에 제출됨을 살펴보았다. 이외에도, 트랜잭션이라는 것에 대해 한가지 더 생각해 볼 점은 트랜잭션이 이더리움 내부의 State와 외부 세계를 연결한다는 것이다.

이는 contract들이 다른 contract들과 소통할 수 없음을 의미하는 것이 아니다. 특정 시점에서, 이더리움의 상태 내에 존재하는 컨트랙트들은 이더리움 내에 존재하는 또 다른 컨트랙트들과 소통할 수 있다. 이 때, 이는 “메시지” 또는 다른 컨트랙트로의 “내부적 트랜잭션”을 통해서 수행된다.
우리는 메시지와 내부 트랜잭션들을 트랜잭션과 비슷한 것으로 생각할 수 있다. 그러나 가장 큰 차이는 메세지들은 EOA에서 생성될 수 없다는 점이다. 메시지는 특정 스마트 컨트랙트에 의해서 생성되고, 트랜잭션과 달리 오직 이더리움 실행 환경 내에서만 존재하는 가상의 객체이다. 특정 컨트랙트(C1)가 이더리움 내부의 트랜잭션을 다른 컨트랙트(C2)로 보낼 때, 이를 받는 CA에서는 이와 관련 코드를 아래와 같은 과정으로 실행한다.

한 가지 주목할 점은 내부 트랜잭션 또는 메시지들은 Gas Limit을 설정할 필요가 없다는 것이다. 왜냐하면, Gas Limit은 트랜잭션을 발신한 EOA에 의해서 이미 결정됐기 때문이다. EOA가 설정한 Gas Limit은 트랜잭션의 결과로 발생하는 것들, 예컨대 컨트랙트 C1과 컨트랙트 C2간에서 발생하는 메시지까지 모두 수행하기에 충분하게 설정되어야 한다.
만약 특정 트랜잭션이 발신되고 메시지를 실행시키는 과정에서, 특정 메시지 실행 과정에 도달했을 때 Gas를 다 소모되었다면 어떻게 될까? 해당 메시지 실행은 취소될 것이고, 이후의 메시지들 역시 취소될 것이다. 그러나, 앞서 트랜잭션 수수료 환불 절차에서 살펴보았듯이 메시지를 처음 호출한 트랜잭션의 작업량까지 취소되진 않는다.
5. Blocks
모든 트랜잭션들은 블록 단위로 묶여 있는데, 블록 체인은 이렇게 묶여 있는 일련의 체인을 포함한다.
이더리움에서 블록은 다음의 사항들을 포함한다.
1. 블록 헤더
2. 해당 블록에 포함된 트랜잭션 집합에 대한 정보
3. 현재 블록의 ommers 블록에 대한 블록 헤더 집합
Ommers란?
ommer란 무엇인가? ommer는 현재 블록의 부모와 동일한 부모를 두고 있는 블록이다. ommer가 어디서 사용되고 왜 블록이 ommer의 해시의 리스트를 포함하고 있는지 간략하게 살펴보자.
Ommer 블록을 사용하게 된 이유는 이더리움이 처음 구상될 때 트랜잭션 처리를 더 빠르게 할 수 있도록 블록 생성 주기를 15초 이하로 설계했기 때문이다. 그러나 더 짧은 블록 생성 시간의 단점 중 하나는 채굴자들에 의해 발견되는 블록의 경쟁이 더 심화 되었다는 것이다. 이러한 경쟁 블록들은 “orphaned blocks”라고 언급되기도 한다(채굴된 블록 중 메인 체인으로 들어갈 수 없는 경우).
ommer의 목적은 orphaned 블록(비트코인에서는 stale 블록)들을 포함함으로써 채굴자에 대한 보상을 확대하는 것이다. 이를 위해서 먼저 orphaned 블록이라는 것을 증명하는 과정이 필요하다. 이 증명은 orphaned 블록 다음에 생성되는 블록이 검사를 한다.
예를 들어, 10번 블록이 마이닝이 끝나 네트워크에 전파가 되고, 이와 매우 근소한 차이로 늦게 제출한 동일한 10번 블록이 있다고 생각하자. 이 경우 11번 블록에서 늦게 제출한 블록이 orphaned 블록이라는 것을 증명해준다. 이렇게 orphaned 블록을 증명해준 11번 블록은 이에 대해서 추가로 일정 보상을 받는다.
11번 블록을 생성할 때 네트워크 지연 등의 문제로 앞서 발생한 orphaned 블록을 찾지 못하고 놓칠 수도 있다. 이 경우에는 그 다음 블록인 12번 블록에서도 증명할 수 있다. 이것은 최대 7블록 내에서, 즉 17번 블록까지는 이 10번 블록에 대해 orphaned 블록이 있는지 확인하는 작업을 수행한다는 것이다. 더 자세한 참조는 수정된 GHOST 프로토콜을 참조하면 될 것이다.
보상의 경우, Ommer 블록들은 full 블록들 보다 더 작은 보상을 받는다. 게다가 빨리 발견된 orphaned 블록일 수록 보상이 크고(기존 보상 x ⅞) 7블록 차이까지 가서 증명된 orphaned 블록일수록 보상을 적게(기존 보상 x ⅛) 받는다. 그리고 이렇게 증명된 ommer 블록들의 리스트를 블록 헤더에 포함하여 이를 검증하도록 한다.
블록 헤더
다시 블록으로 돌아가도록 하겠다. 일단, 우리는 앞서 머클 패트리샤 트리를 논하면서, 블록 헤더라는 단어를 접했다. 이더리움에서 사용하는 머클 패트리샤 트리는 총 3개가 있고 각 트리의 루트 해시가 특정 블록 헤더에 기록된다는 것을 기억할 것이다.
3가지의 머클 패트리샤 트리를 포함한다는 것 외에도, 블록은 블록 헤더를 포함한다고 말했는데, 정확히 헤더는 무엇이고 3가지의 루트 해시 이외에 어떤 구성요소로 이루어져 있을까 ? 특정 블록의 헤더를 구성하는 데이터는 다음과 같다.
1) parentHash : 부모 블록의 해시값(이는 블록 집합을 체인으로 만들어 준다)
2) ommerhash : 현재 블록의 ommers 해시값의 리스트
3) beneficiary : 이 블록 채굴에 대한 수수료를 받을 account 주소
4) stateRoot : state 트리의 루트 노드 해시값(헤더에서 state 트리가 어떻게 저장되고, 이를 통해서 라이트 클라이언트들이 state를 어떻게 쉽게 입증하는지를 다시 생각해보자)
5) transactionsRoot : 이 블록에 포함된 모든 트랜잭션을 포함한 트리의 루트 노드의 해시값
6) receiptsRoot : 이 블록에서의 모든 트랜잭션의 receipt(일종의 거래 영수증)를 포함한 트리의 루트 노드의 해시값
7) logsBloom : log 정보를 구성하는 bloom filter라는 자료 구조의 형태
8) difficulty : 블록 생성 난이도
9) number : 현재 블록의 count(제네시스 블록이 0일 때, 이 후 블록들에 대해서 이 값이 하나씩 증가)
10) gasLimit : 블록 당 현재 gas 제한량
11) gasUsed : 현재 블록에서 사용된 가스의 총량
12) timestamp : 현재 블록 시작 시 unix 타임 스탬프
13) mixHash : nonce와 더불어 현재 블록이 충분한 연산을 실행됐음을 입증하는 해시값(nonce를 조절하여 구한 유효한 범위 내의 해시값인 것 같다)
14) nonce : mixHash와 더불어 현재 블록이 충분한 연산을 행했음을 입증하는 해시값(유효한 mixHash값을 찾았을 때의 nonce값을 말한다)

특히 어떻게 모든 블록 헤더가 세 개의 트리 구조를 포함하는지를 주목하자.
1. state( stateRoot )
2. transaction( transactionRoot )
3. receipts( receiptsRoot )
이러한 트리 구조는 우리가 이전에 논의했던 머클 패트리시아 트리로만 구성된다. 추가적으로 몇 가지 정의해야할 용어들을 살펴보도록 하자.
Logs
이더리움은 로그들이 다양한 트랜잭션들과 메시지들을 추적할 수 있도록 한다. contract는 로그를 원하는 “events”를 정의하는 것을 통해서 로그를 확실하게 발생시킬 수 있다. log는 다음과 같이 구성되며 수많은 정보를 효과적으로 저장하고 찾기 위해서 bloom filter라는 자료 구조로 저장된다.
1) logger의 account 주소
2) 이 트랜잭션에 의해 수행되는 다양한 event들을 표현하는 일련의 topic들
3) 이러한 event들과 관련된 데이터
Transaction receipt
헤더에 저장된 로그들은 Transaaction receipt에 포함된 로그 정보로부터 나온다.
상점에서 무언가를 살 때 나오는 영수증처럼, 이더리움은 모든 트랜잭션마다 receipt를 발행한다. 우리가 예상할 수 있듯이, 각각의 영수증은 트랜잭션에 대한 어떤 정보를 포함하는데, 이 때 포함되는 정보는 다음과 같다.
1) 블록의 number(블록의 번호)
2) 블록의 해시값
3) 트랜잭션 해시값
4) 현재 트랜잭션에서 사용된 gas
5) 현재 블록 내 트랜잭션들의 누적 gas량(해당 영수증을 발행한 트랜잭션까지 포함된)
6) 현재 트랜잭션을 실행하면서 생성된 로그들
7) 기타 등
Block difficulty
블록의 난이도는 블록들을 생성 주기의 일관성을 강화하기 위해 사용된다. 제네시스 블록은 131,072의 난이도를 가졌고, 특정 공식이 매 블록 생성 이후 난이도를 계산한다. 만약 특정 블록이 이전 블록보다 더 빨리 생성된다면, 이더리움 프로토콜은 블록의 난이도를 증가시킨다.
블록의 난이도는 PoW 알고리즘을 사용하며 블록을 채굴할 때 계산될 해시값에 필요한 nonce에 영향을 준다, 블록의 난이도와 nonce 사이의 관계는 수학적으로 다음과 같다.

Hd는 난이도를 의미하며, 해당 난이도에서의 조건을 충족하는 nonce값을 찾는 유일한 방법은 모든 가능성들을 일일이 대입하는 PoW 알고리즘을 사용하는 것뿐이다. 따라서 해결책을 찾는데 걸리는 예상 시간은 난이도와 비례한다. 난이도가 더 높을수록, nonce를 찾는 것은 더 어려울 것이고 블록을 증명하는 것 또한 어려울 것이며, 이에 따라 새로운 블록을 찾는데 걸리는 시간도 더 오래 걸릴 것이다. 그러므로 블록의 난이도를 조절하여 프로토콜은 블록 생성 시간을 조절할 수 있다.
반대로 만약에 증명 시간이 점점 오래 걸린다면, 프로토콜은 난이도를 낮출 것이다. 이런 식으로 변함없는 생성 속도(약 15초 정도)를 유지하기 위해서 난이도를 조절할 수 있다.
6. 트랜잭션 실행 (=State의 변화)
이제 이더리움 프로토콜의 가장 복잡한 부분인 트랜잭션 실행에 대해서 다루도록 하겠다. 한 사용자가 이더리움 네트워크로 처리되어야 할 트랜잭션을 보낸다고 생각해 보자. 사용자의 트랜잭션을 포함하고 있는 이더리움의 state는 어떻게 변할까 ?

먼저 모든 트랜잭션들은 실행하는데 필요한 모든 초기 조건들을 충족해야 한다. 그 조건들은 아래와 같다.
트랜잭션들은 적절한 RLP 형식을 가져야 한다.
“RLP”는 Recursive Length Prefix를 의미하고 이는 2진의 nested 배열을 암호화하는데 사용되는 데이터 형식이다. RLP는 이더리움이 객체들을 정렬(serialize)할 때 사용하는 포맷이다. 이 부분은 단순하게 데이터를 처리하기 위해서 통일된 포맷을 갖도록 인코딩 한다고생각하면 편하다. 혹시나 추가적인 내용이 필요하다면 이 링크를 참조하여라.
트랜잭션 송신자의 유효한 서명
유효한 트랜잭션 nonce(블록 헤더가 아닌 account의 nonce). account으로부터 보내진 트랜잭션의 개수를 nonce라고 한다는 것을 기억해라. 유효하기 위해서 트랜잭션 nonce는 반드시 송신자 account의 nonce와 일치해야 한다. 여기서 말하는 nonce는 쉽게 말해 트랜잭션 송신자가 지금까지 몇개의 트랜잭션을 보냈는 지를 기억하는 변수다.
트랜잭션의 gas limit은 트랜잭션이 사용할 intrinsic gas의 양보다 크거나 같아야 한다.
이 때, intrinsic gas는 다음을 포함한다.
(1) 트랜잭션을 실행하기 위해 미리 정의된 21,000 gas 비용
(2) 트랜잭션과 함께 보낼 데이터에 대한 gas 요금(0인 데이터나 코드에 대해서 바이트 당 4 gas, 0이 아닌 데이터나 코드에 대해서 바이트 당 68 gas)

송신자의 계좌 잔금은 송신자가 지불해야 할 “upfront” gas 요금을 내기에 충분해야 한다. upfront 가스 요금 계산은 간단하다: 먼저 gas 비용 최대값을 계산하기 위해서 트랜잭션의 gas limit과 트랜잭션의 gas price를 곱한다. 이렇게 구한 최대 비용과 송신자에서 수령자(recipient)로 전송될 총 이더량을 더한다.

만약에 트랜잭션이 유효성을 위한 위의 모든 조건을 충족한다면 우리는 다음 단계로 넘어갈 수 있다.
우선 우리는 송신자의 잔액에서 실행을 위한 upfront 비용을 빼고, 현재의 트랜잭션(gas송금)에 대해서 송신자의 account의 nonce를 1 증가시킨다. 이 때, 우리는 트랜잭션에 대한 총 gas limit에서 사용된 intrinsic 가스를 빼서 남아 있는 가스를 계산할 수 있다.

다음, 트랜잭션을 실행한다. 트랜잭션이 실행되는 동안, 이더리움은 “substate”라는 것을 추적한다. 이러한 substate는 트랜잭션이 실행되는 동안 바뀌는 정보들을 저장하는 임시 공간으로서 다음의 사항들을 포함한다.
1) self-destruct set : 트랜잭션 완료 후 삭제될 account의 집합
2) log series : 가상 machine의 코드 실행에 대한 아카이브 및 인덱싱 가능한 체크 포인트
3) Refund balance : 트랜잭션 이후 송신자 account으로 환불될 양. 이더리움에서의 저장소가 어떻게 가스를 소모하고, 저장소를 비울 때 송신자가 어떻게 환불을 받는지 기억하는가? 이더리움은 refund counter를 사용하여 이를 추적한다. refund counter는 0에서 시작하고 컨트랙트가 저장소에서 무언가를 삭제할 때마다 증가한다.
다음으로, 트랜잭션이 처리되는데 필요한 다양한 연산을 살펴보도록 하겠다.
일단 트랜잭션에 의해서 필요한 모든 단계들이 처리된다면, 유효하지 않은 state가 없다고 가정하고 송신자에게 환불될 사용되지 않은 gas의 양을 결정짓는다. 그리고 substate에 내용에 따라 state를 수정하여 트랜잭션을 완료한다. 이때사용되지 않은 gas의 경우, 송신자는 우리가 위에서 묘사했던 refund balance로부터 일정 금액을 환불 받는다.
일단 송신자가 환불을 받는다면 다음의 과정을 진행한다.
(1) 소모한 가스만큼의 이더가 채굴자에게 주어진다.
(2) 트랜잭션에 의해 사용된 gas를 블록의 gas counter에 더한다(이는 블록 내 트랜잭션의 총 gas 소모량을 추적하고 블록을 증명할 때 사용한다).
(3) 만약 self-destruct set에 account이 존재한다면 모두 삭제한다.
마지막으로, 트랜잭션에 의해 생성되는 새로운 state와 로그의 집합을 처리하면 된다. 지금까지 우리는 트랜잭션 실행의 기본을 다뤘고, contract 생성 트랜잭션들과 메시지 호출 사이의 차이점을 살펴보도록 하자.
contract account(CA) 생성
이더리움에는 contract account과 externally owned account두 가지 종류의 account가 있다는 사실을 기억하자.
우리가 보통 이야기하는 contract 생성 트랜잭션이란 새로운 contract account을 만든다는 것을 의미한다. 즉, contract account는 contract 생성 트랜잭션을 통해 만들 수 있다. 새로운 contract account을 만들기 위해서, 우리는 먼저 특정 절차를 만족하는 새로운 account 주소를 선언해야 한다. 그리고 다음의 과정에 따라 새로운 account을 생성할 수 있다.
(1) nonce(account의)를 0으로 설정한다.
(2) 만약에 송신자가 account 생성 트랜잭션을 통해 이더를 같이 보냈다면 account의 잔금을 그 value만큼 설정한다.
(3) 송신자의 잔금에서 value만큼을 뺀다.
(4) contract account의 storage를 초기화한다.
(5) contract의 codeHash(externally owned account에서 필요한 인자)를 빈 문자열의 해시값으로 설정한다.
일단 우리가 contract account 생성 트랜잭션을 보내게 되면, 이와 함께 보내진 init 코드를 사용하여 contract account가 생성된다.(init 코드에 대해서는 위의 트랜잭션과 메시지 색션을 통해 다시 확인하자). init 코드가 실행되는 동안 일어나는 일은 다양하다. contract의 생성자에 따라 account의 storage를 갱신하거나 다른 contract account을 생성하거나 다른 메시지 콜을 보내는 등의 여러 동작들을 한다.
contract를 시작시키기 위해 코드가 실행될 때 gas를 소모한다. 당연하게도 contract 생성 트랜잭션은 남아 있는 gas의 양보다 더 많은 gas를 사용할 수 없다. 만약 이러한 일이 발생한다면, out of gas(OOG. 가스 부족) 오류가 발생하고 종료되며, state는 즉시 이전 트랜잭션의 지점으로 돌아간다. 송신자는 이때 소모된 gas에 대해서는 환불 받지 못한다.
그러나 만약에 송신자가 트랜잭션으로 이더를 송금했다면, 이더는 비록 contract account이 실패했을지라도 환불될 것이다.
만약 init 코드가 성공적으로 실행된다면, 마지막으로 contract 코드에 대한 account 비용이 지불된다. 이는 storage 비용이며 생성된 contract 코드의 크기에 비례한다. 만약에 이 마지막 비용을 지불할 gas가 충분하지 않는다면, 트랜잭션은 다시 OOG 오류를 선언하고 중단된다. 만약에 모든 과정에서 오류 없이 잘 생성된다면 남아 있는 사용되지 않은 gas는 본래 트랜잭션의 송신자에게 환불되고, 변경된 state는 저장된다.
메시지 호출
메시지 호출의 실행은 contract account의 실행과 비슷하지만 약간의 차이가 있다. 함수 호출은 account 생성을 위한 init 코드를 포함하지 않는다. 또한 트랜잭션 송신자가 함수에 이용될 입력값을 전달할 수 있다. 잘 실행되면 함수의 출력값과 추가적인 요소를 이용할 수 있다.
contract 생성과 마찬가지로 메시지 호출 실행이 OOG 오류나 트랜잭션이 유효하지 않아서(스택 오버플로우, 유효하지 않은 점프나 지시) 중단된다면 호출자에게 소모됐던 gas가 환불되지 않는다. 대신에 사용되지 않은 gas는 환불되고, 이전 state로 돌아간다.
7. TX Execution Model과 EVM
지금까지 우리는 트랜잭션이 실행되고 종료되는 과정에서 일어나는 일련의 과정들을 배웠다. 이제 어떻게 트랜잭션이 VM에서 실행되는지를 살펴보도록 하자.
트랜잭션 처리를 실제로 다루는 프로토콜은 EVM이라고 불리는 이더리움의 가상 machine이다. EVM은 앞에서 정의된 것처럼 튜링 완전 가상 machine이다. EVM의 유일한 한계는 본래의 튜링 완전 machine과 달리 gas에 종속되어 있다는 점 때문에 실행가능한 연산은 제공되는 gas의 양에 의해 제한된다.

EVM은 stack 자료 구조를 기반으로 동작한다. stack machine은 일시적인 값을 보관하기 위해서 last in, first-out(LIFO)이라는 스택을 사용하는 컴퓨터이다. EVM에서 각 스택 항목들의 사이즈는 256 비트이며, 스택은 최대 1024개의 항목들을 가질 수 있다.
EVM은 메모리(일시적 기억장치)를 가지고 있으며, item들은 word-address 형태의 바이트 배열로 저장된다. 또한 메모리는 변할 수 있으며 이는 영원하지 않다는 것을 의미한다.
그리고 EVM은 Storage(영구적 기억장치)를 가진다. 메모리와 달리, Storage는 변하지 않고 시스템 state의 일부로 유지된다. EVM은 프로그램 코드를 특별한 지시들을 통해서만 접근이 가능한 가상의 ROM에 개별적으로 저장한다. 이런 식으로 EVM은 메모리 또는 저장소에 프로그램 코드를 저장하는 방식에서 전형적인 폰 노이만 구조와 다르다.

EVM은 또한 “EVM 바이트 코드”라는 자체의 언어를 가지고 있다. 우리와 같은 프로그래머들이 이더리움에서 구동되는 스마트 contract을 작성할 때, 우리는 보통 솔리디티와 같은 high-level 언어로 작성한다. 이를 EVM 바이트 코드로 컴파일하여 EVM이 이해할 수 있도록 한다.
이제 실행에 대해서 이야기해보자. 특정 연산을 실행하기 전에, 프로세서는 다음의 정보들을 이용할 수 있다.
- 시스템 state
- 연산을 위해 남아 있는 gas
- 실행 중인 코드를 소유하고 있는 account의 주소
- 실행중인 트랜잭션의 송신자 주소
- 실행할 코드를 지닌 account의 주소(송신자와는 다를 수 있다 — 송신자가 다른 account의 코드를 실행하는 트랜잭션을 보낼 수 있다)
- 실행중인 트랜잭션의 gas price
- 실행을 위한 입력 데이터
- 현재 실행의 부분으로서 이 account으로 보내진 value값(wei로 표현된)
- 실행될 machine 코드 (EVM bytecode)
- 현재 블록의 헤더
- 현재 메시지 호출 또는 contract 생성 스택의 깊이
실행에 대해서 시작하면, 메모리와 스택은 비어 있고 프로그램 카운터는 0이다.

EVM은 반복적으로 트랜잭션을 실행하고 각 루프에 대한 시스템 state와 machine state를 연산한다. 시스템 state는 단순히 이더리움의 글로벌 state를 말하며, machine state는 다음과 같이 구성된다.
1) 이용 가능한 gas
2) 프로그램 카운터
3) 메모리 내용
4) 메모리 상 활성화된 단어(word)들의 수
5) 스택의 내용
이 때 스택의 항목들은 가장 왼쪽에서부터 더하고 제거되고, 각 사이클마다, 적절한 양의 gas만큼 남아 있는 gas가 감소하고 프로그램 카운터는 증가한다. 그리고 각 루프의 마지막에 세 가지 케이스가 존재한다.
(1) machine이 예외(오류)적인 state에 도달한다(불충분한 gas, 유효하지 않은 지시, 유효하지 않은 스택 items, 1024를 초과하는 stack의 items, 유효하지 않은 JUMP/JUMPI 주소 등). 이 경우에는 동작이 중지되며, 모든 변경 사항들은 취소된다.
(2) 순서대로 다음 루프를 처리한다.
(3) machine이 정상적으로 실행을 멈춘다(실행 프로세스의 끝에 도달).
실행이 예외적인 state로 들어서지 않고 예상되었거나 정상적으로 멈춘다고 가정하면, machine은 결과적으로 발생한 state와 실행 후 남아 있는 gas, 발생한 세부 state(substate), 그리고 결과적으로 발생한 출력을 발생시킨다.
우리는 지금 이더리움의 가장 복잡한 부분들 중 하나를 다뤘다. 비록 이 부분이 완전히 이해되지 않았을지라도 괜찮다. 이더리움과 관련해서 빡센 일을 하지 않는다면 트랜잭션 실행 모델의 세부 사항들을 이해할 필요는 없다.
어떻게 블록은 완결되는가? (New block or Previous block)
마지막으로, 어떻게 많은 트랜잭션들의 블록이 완결되는지를 살펴보자.
“완결된다”라고 말할 때, 새로운 블록인지 기존에 존재하던 블록인지에 따라 이는 두 가지를 의미한다. 만약 새로운 블록일 경우, 이 블록을 채굴하는데 필요한 프로세스를 말하며, 기존의 블록일 경우 해당 블록의 유효성을 입증하는 프로세스를 말한다. 그리고 각각의 경우 모두 블록이 완결되기 위해서는 4가지 조건이 필요하다.
조건 1. ommers를 입증해라(또는, 만약 채굴한다면 알아내라).
블록 헤더에 들어 있는 각 각의 ommer 블록들은 유효한 헤더이며 현재 블록의 6 세대 안에 존재해야 한다.
조건 2. 트랜잭션들을 입증해라(또는, 만약 채굴한다면 알아내라).
블록의 gasUsed 숫자는 블록 내 트랜잭션들에 의해 사용된 누적 gas량과 동일해야 한다(트랜잭션이 실행될 때, 우리는 블록의 gas counter를 추적했고, 블록 내 모든 트랜잭션들에 의해 사용된 총 gas량을 계산했던 것을 기억해라).
조건 3. 보상을 적용해라(채굴하는 경우).
beneficiary 주소는 블록 채굴 당 5 이더를 보상받는다. (Ethereum proposal EIP-649에 따르면 5 이더의 보상은 곧 3 이더로 감소할 것이다). 게다가 각 각의 ommer의 경우, 현재 블록의 benificiary는 현재 블록 보상의 1/32를 추가적으로 받는다. 마지막으로 ommer 블록들의 benificiary는 또한 특정 양을 보상 받는다(이를 계산하는 특별한 공식이 존재한다).
조건 4. state와 nonce를 증명해라 (만약 채굴한다면 valid를 연산해라)
모든 트랜잭션과 이로 파생되는 state 변화가 적용되는 것을 확실히 하고, 블록 보상이 마지막 트랜잭션의 결과가 state에 적용된 후로 새로운 블록을 정의해라. 헤더에 저장된 state 트리에서 마지막 state를 점검하여 이를 증명한다.
그럼에도 불구하고, PoW 방식은 합의 알고리즘 가운데 Safety를 포기하는 방식이기 때문에 100% 완결성을 갖는 알고리즘이 아닙니다. Casper 프로토콜을 통해 추가적인 완결성을 보완하려는 시도를 하고 있습니다.
EVM 시각화

8. Mining : Proof of Work
위의 Block 섹션에서는 간략하게 블록 난이도의 개념에 대해서 설명했었는데, 블록 난이도에 의미를 부여하는 알고리즘을 작업 증명 방식(PoW)이라고 한다. 이 때 이더리움의 PoW 알고리즘을 Ethash라고 부르며, 이 알고리즘은 다음과 같이 정의된다.

여기서 m은 mixHash이고, n이 nonce를 의미한다. 그리고 Hn(첫 번째 인자)은 새로운 블록의 헤더(연산 되어야 하는 nonce와 mixHash를 제외한)이며, 두 번째 Hn은 블록 헤더의 nonce를 가르킨다. 마지막으로 d는 DAG라는 거대한 데이터 집합을 말한다. Block 섹션에서 우리는 블록 헤더에 존재하는 다양한 항목들에 대해서 말했었는데, 그 중 mixHash와 nonce에 대해서 다시 한번 살펴보겠다.
mixHash (m) : nonce와 결합될 때, 이 블록이 충분한 연산을 동반하고 있음을 증명하는 해시값
nonce (n) : mixHash와 결합하여 이 블록이 충분한 연산을 수행했음을 증명하는 해시값
PoW 함수는 이 두 가지 항목들을 평가하기 위해 사용된다.
PoW 함수를 통해 mixHash와 nonce값을 정확하게 계산하는 과정은 다소 복잡하기 때문에 다른 포스팅으로 분리해서 더 깊게 다루도록 하겠다. 일단 이해하기 쉽게 설명하자면 이는 다음과 같이 동작한다.
먼저 각각의 블록에 대해서 seed가 계산된다. 이 seed는 매 epoch마다 다르며, 이 때 각 epoch는 3만개의 블록이 생성되는 정도의 시간을 의미한다. 첫 번째 epoch에서 seed는 32바이트 크기 0의 해시값을 의미한다. 그 다음 epoch부터 seed는 이전 seed hash의 해시값을 사용하고, 노드는 이 seed를 이용하여 cache라는 임의의 난수를 계산한다.
이 때, cache는 이전에 우리가 다뤘던 light node에서 특정 트랜잭션을 증명하는데 필요하다는 것도 기억해두자.
cache를 사용하면, 노드는 DAG이라는 데이터 집합을 생성할 수 있는데, 이 데이터 집합에 있는 각 각의 항목들은 cache로부터 임의로 랜덤하게 선별된 적은 수의 항목들에 의존한다. 채굴자가 되기 위해서는 반드시 DAG이라는 데이터 집합을 생성해야하며, 모든 full 클라이언트들과 채굴자들은 이 데이터 집합을 저장해야한다(참고로 이 데이터의 크기는 시간에 비례하여 증가한다).
채굴자는 이 데이터 집합의 일부를 랜덤하게 추출하고 이를 mixHash로 함께 해시하기 위해 함수에 넣는다. 그리고 목표로 하는 nonce값 아래로 출력이 나올 때까지 반복적으로 mixHash를 생성한다. 출력값이 이 조건을 충족할 때, nonce는 유효하다고 여겨지고 블록은 체인에 추가될 수 있다. Ethash에 대한 추가적인 내용은 이 링크를 참조하자.
안전성을 위한 채굴
전체적으로 PoW의 목적은 암호학적으로 안전하게 특정한 연산량이 어떤 출력값(nonce)를 발생시키는데 사용되었음을 증명하는 것이다. 이는 모든 가능성을 하나 하나 해보는 것 외에는 적절한 범위 이하의 nonce를 찾는 방법이 없기 때문에 가능하다. 반복적으로 해시 함수를 적용하여 생성한 출력값들은 균일한 분포를 가지며, 평균적으로 특정한 nonce를 찾는데 필요한 시간은 난이도에 달려 있다고 할 수 있다. 난이도가 높아질수록 nonce를 찾는데 더 많은 시간이 걸릴 것이며, 이런 방식으로 PoW 알고리즘은 블록 체인의 안정성을 강화하기 위해 사용되는 난이도라는 개념에 의미를 부여하고 있다.
블록체인 안정성이 의미하는 것은 무엇인가? 이는 간단하다. 우리는 모든 사람이 믿을 수 있는 블록체인을 생성하길 바란다. 이 포스팅에서는 이전에 논의했듯이, 만약 하나의 체인 이상이 존재한다면, 사용자들이 합리적으로 어떤 체인이 유효한지를 결정할 수 없기 때문에 블록 체인은 사용자들의 신뢰를 잃어 버릴 것이다. 사용자 집단이 블록 체인에 저장되는 하나의 유효한 state를 받아들이기 위해서는 사람들이 신뢰할 수 있는 하나의 canonical 체인(main chain)이 필요하다.
PoW 알고리즘이 그러한 역할을 하는 것이다. 이는 공격자가 과거의 특정 부분들을 덮어쓰거나 분기를 유지하기 매우 어렵게 만들어 특정 블록 체인이 미래에도 유효하게(canonical) 남아 있도록 보장한다(트랜잭션들을 삭제하거나 가짜 트랜잭션을 생성하는 것을 방지한다). 그들의 블록이 처음에 입증되기 위해서는 공격자는 네트워크에 있는 다른 누구보다도 nonce를 빠르게 계속해서 해결해야 한다. 이를 통해서 네트워크가 그들의 체인이 가장 무거운 체인으로 믿을 수 있게 해야 한다(이는 이전에 언급한 GHOST 프로토콜의 원칙에 기반하고 있다). 즉 공격자가 네트워크 채굴 파워의 절반 이상을 가지고 있지 않는다면(51% 공격) 불가능하다.

부의 분배로서의 채굴 = Mining Revenue
안전한 블록 체인을 제공하는 것을 넘어서, PoW는 이 안정성을 제공하기 위해서 연산 능력을 사용한 사람들에게 부를 분배하는 방식이기도 하다. 블록을 채굴하는 것에 대해서 보상을 받는 것을 기억해라. 이 때 보상은 3가지의 형태로 주어진다.
1. 승리 블록에 대해서 3 이더의 고정 블록 보상
2. 블록에 포함된 트랜잭션에 의해서 블록 내 소모된 gas 비용
3. 블록의 부분으로 ommer들을 포함한 것에 대한 추가적인 보상
안정성과 부의 분배를 위한 PoW 합의 구조가 장기적으로 안전하게 보장받기 위해서, 이더리움은 두 가지 특성을 주입시키려고 노력하고 있다.
가능한 많은 사람들이 접근할 수 있도록 한다. 즉 사람들이 알고리즘을 동작시키기 위해서 특별하거나 흔하지 않은 하드웨어가 필요없다(Blockquick Link). 부의 분배 모델은 누구든 이더 보상을 얻기 위해서 자신의 연산 능력을 제공할 수 있다.
어떤 하나의 노드가 불균형의 이윤을 가져갈 가능성을 감소시킨다. 불균형의 이윤을 가져가는 노드는 공식 블록 체인을 결정하는데 많은 영향력을 끼친다는 것을 의미한다. 이는 네트워크 안정성을 감소시키기 때문에 문제가 된다.
이 문제를 완화시키기 위해 이더리움은 PoW 알고리즘(Ethash)이 점차 메모리에 부담을 주도록 만들었고, nonce를 계산하기 위해서 많은 양의 메모리와 bandwidth를 필요로 하도록 알고리즘을 설계했다.
많은 메모리 조건은 컴퓨터가 동시에 여러 nonce들을 발견하도록 병렬적으로 메모리를 사용하는 것을 어렵게 만들었고, 높은 bandwidth 조건은 엄청나게 성능이 좋은 한 대의 컴퓨터가 동시에 여러 nonce를 발견하는 것을 어렵게 만들었다. 이는 중앙화에 대한 위험을 감소시키고 증명하는 노드들이 더 많은 수준에서 경쟁할 수 있도록 하였다.
Proof of Work 시각화

Ethereum Fundamental Resources
이더리움 대시보드
상기 언급한 모든 요소들은 이더리움 블록체인 안에 있는 수많은 패키지에 속해있고, 이는 이더리움 Backend에서 바로 확인할 수 있음.

이더리움 베이지 페이퍼 (수학에 익숙하지 않은 사람용)

이더리움 옐로우 페이퍼 (수학에 익숙한 사람용)

'Entrepreneurship > Consulting Agency' 카테고리의 다른 글
| Web3 Partners (0) | 2020.12.27 |
|---|